- Abdomen et pelvis
- Coloscanner
- Scanner abdominopelvien (portal)
- Scanner abdominopelvien (natif)
- Scanner abdominopelvien (pancréas)
- Scanner abdominopelvien (ischémie mésentérique)
- Scanner abdominopelvien (A natif + AP portal)
- Scanner abdominopelvien (cirrhose/CHC)
- Scanner abdominopelvien (A natif, A artériel, AP portal)
- Scanner abdominopelvien (urinaire multiphasique)
- Scanner abdominopelvien (volumétrie hépatique préopératoire)
- Scanner abdominopelvien (surrénales)
- Scanner abdominopelvien (AP sans + AP portal)
- Scanner abdominopelvien (recherche de hernie)
- Scanner abdominopelvien (carcinose péritonéale)
- Bodyscanner
- Bodyscanner (polytrauma ; avec injection)
- Bodyscanner (polytrauma ; sans injection)
- Coeur et vaisseaux
- Angioscanner abdominopelvien (DIEP)
- Angioscanner de l'aorte (syndrome aortique aigu)
- Angioscanner de l'aorte abdominale (AAA non rompu)
- Angioscanner de l'aorte abdominale (suivi EVAR)
- Angioscanner de l'aorte (pré-TAVI)
- Angioscanner des membres inférieurs
- Angioscanner du membre supérieur XXX
- Phlébo-scanner VCS
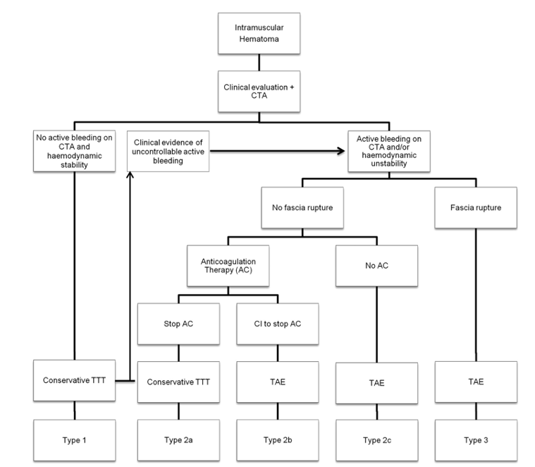
- Scanner [XXX] (recherche de saignement musculaire)
- Scanner cardiaque
- Scanner cardiaque (score calcique)
- Cou, thorax, abdomen et pelvis
- Imagerie de la femme
- Pelvimétrie par scanner
- MSK
- Scanner de l'épaule
- Scanner du bassin
- Scanner du coude
- Neuro-ORL
- Angiocanner cérébral (sans TSA)
- Angioscanner cérébral et des TSA
- Scanner cérébral (natif)
- Scanner cérébral (injecté)
- Scanner cérébro-cervical
- Scanner cervico-dorsal
- Scanner des orbites
- Scanner des rochers
- Scanner des sinus
- Scanner du cou (ORL)
- Scanner du crâne (craniosténose)
- Scanner du massif facial
- Scanner du rachis cervical
- Scanner du rachis dorsal
- Scanner du rachis dorsolombaire
- Scanner du rachis entier
- Scanner du rachis lombaire
- Oncologie
- Scanner thoraco-abdomino-pelvien (RECIST 1.1)
- Tête, thorax, abdomen et pelvis
- Thorax
- Angioscanner pulmonaire (EP)
- Scanner du thorax (natif)
- Thorax, abdomen et pelvis
- Scanner cérébral et thoraco-abodmino-pelvien
- Scanner du cou, du thorax, de l'abdomen et du pelvis
- Scanner thoraco-abdomino-pelvien (portal)
- Scanner thoraco-abdomino-pelvien (TA EP, AP portal)
- Scanner thoraco-abdomino-pelvien (natif)
- Abdomen
- Entéro-IRM
- IRM des reins
- IRM des reins (volumétrie)
- IRM des surrénales
- IRM du canal anal
- IRM du pancréas
- IRM du rectum (évaluation initiale)
- IRM hépatique (caractérisation de lésion / recherche de métastase)
- IRM hépatique (bili-IRM)
- IRM hépatique (quantification de la charge en fer)
- IRM hépatique (cirrhose/CHC)
- MSK
- Arthro-IRM de l'épaule
- Arthro-IRM du coude
- IRM de l'épaule (sans injection)
- IRM de la cheville (sans injection)
- IRM de la hanche
- IRM du coude sans injection
- IRM du coude (avec injection)
- IRM du genou
- IRM du poignet
- Neuro-ORL
- IRM cérébrale (générique)
- IRM cérébrale (SEP)
- IRM cérébrale (avec ARM)
- IRM cérébrale (épilepsie)
- IRM cérébrale (bilan cognitif)
- IRM cérébrale (hypophyse)
- IRM cérébrale (CAI)
- IRM cérébrale (post-SBRT)
- IRM de la moelle épinière
- IRM des ATM
- IRM des glandes salivaires
- IRM des orbites (simple)
- IRM des orbites (occulomoteur)
- IRM du cou (infra-hyoïde)
- IRM du cou (supra-hyoïde)
- IRM du rachis entier
- IRM du rachis cervical
- IRM du rachis lombaire
- Pelvis (féminin)
- IRM du pelvis féminin (masse pelvienne)
- IRM du pelvis féminin (endométriose)
- Pelvimétrie par IRM
- Pelvis (masculin)
- IRM de la prostate
- Abdomen
- ASP
- MSK
- Radiographies [XXX]
- Radiographies de l'épaule
- Radiographies de la cheville
- Radiographies de la cheville et du pied
- Radiographies de la hanche
- Radiographies des genoux (traumatisme)
- Radiographies des genoux (gonarthrose)
- Radiographies du coude
- Radiographies du pied
- Radiographies du rachis cervical
- Radiographies du rachis dorsal
- Radiographies du rachis entier (scoliose)
- Radiographie du rachis entier (douleur)
- Radiographies du rachis lombaire
- Thorax
- Radiographie du thorax (debout ; face)
- Radiographie du thorax (debout ; face et profil)
- Radiographies du thorax (assise/couchée ; face)
- Abdomen et pelvis
- Echographie abdominale pour contrôle de TIPS
- Échographie abdominopelvienne
- Échographie abdominopelvienne (sans tube digestif)
- Echographie des régions inguinales (recherche de hernie)
- Echographie des reins
- Echographie FAST
- Echographie abdominale (recherche de CHC)
- Echographie-Doppler des reins
- Echographie-Doppler du greffon hépatique
- MSK
- Echographie de l'épaule
- ORL
- Echographie cervicale (sans doppler)
- Echographie de la thyroïde
- Small parts / Parties molles
- Echographie de l'appareil testiculaire
- Échographie inguinale bilatérale
- Ecographie penienne avec injection de Caverjet
- Vasculaire
- TSA
- Ablation de lésions bénignes
- Consultation après cryo-ablation d'un nodule d'endométriose de la paroi abdominale
- Cryo-ablation d'un nodule d'endométriose de la paroi abdominale
- Cryo-ablation d'un ostéome ostéoïde
- Thermo-ablation par RF d'un ostéome ostéoïde
- Accès veineux central
- Adhésiolyse mécanique et stripping de tubulure de PAC
- Contrôle de PAC
- Mise en place de PAC veineux (jugulaire int.)
- Mise en place de voie veineuse centrale
- Stripping de PAC (voie brachiale)
- Stripping de PAC (voie fémorale)
- Angioplastie des artères viscérales
- Angioplastie artérielle hépatique (greffon)
- Angioplastie de l'artère rénale
- Angioplasties veineuses
- Stenting de la VCI
- Stenting de la VCS
- Antalgie
- Alcoolisation rétrocrurale du plexus coeliaque
- Infiltration percutanée du nerf grand occipital
- Biliaire
- Changement de drain biliaire
- Drainage percutané des voies biliaires
- Retrait de drain biliaire
- Biopsies
- Biopsie d'une lésion splénique
- Biopsie endovasculaire (pince myocardique)
- Biopsie hépatique transjugulaire (sans mesure de pressions hépatiques)
- Biopsie hépatique transjugulaire (avec mesure des pressions hépatiques)
- Biopsie médiastinale
- Biopsie médiastinale
- Biopsie pulmonaire
- Biopsie rénale (non cible)
- Ponction-biopsie [XXX] (sous échographie)
- Ponction-biopsie hépatique percutanée (cible et non cible)
- Ponction-biopsie hépatique percutanée (cible)
- Ponction-biopsie hépatique percutanée (non cible)
- Consultations
- Drainages
- Cholécystomie
- Drainage d'ascite
- Drainage d'une collection pelvienne
- Drainage de pneumothorax (Seldinger ; sous contrôle scanner)
- Drainage pleural (directe ; sous contrôle échographique)
- Drainage pleural (Seldinger ; sous contrôle échographique)
- Drainage XXX (sous échographie)
- Mise en place d'un drain péritonéal tubulisé (drainova® ArgentiC)
- Mise en place d'un drain péritonéal tubulisé (PleurX)
- Ponction-biopsie XXX (sous échographie)
- Embolisations (autres)
- Embolisation [XXX]
- Embolisations d'hémostase
- Embolisation d'un saignement artériel pulmonaire
- Embolisation d'un saignement colique (AMI)
- Embolisation d'un saignement colique (AMS)
- Embolisation d'un saignement rénal
- Embolisation d'une fistule artério-porte
- Embolisation de l'artère épigastrique inférieure
- Embolisation de l'artère splénique
- Embolisation des artères bronchiques
- Embolisation des artères intercostales
- Embolisation des artères lombaires
- Embolisation des artères utérines (urgence)
- Embolisation gastroduodénale
- Embolisation hépatique d'hémostase
- Embolisation pour hémorroïdes (emborrhoid)
- Injection percutanée de Tisseel dans un anévrisme de l'artère fémorale
- Endocrinologie
- Cathétérisme veineux pour dosage hormonal (PTH)
- Cathétérisme veineux surrénalien pour dosage hormonal
- Fibrinolyse intra-artérielle (membre inférieur)
- Contrôle de cathéter de fibrinolyse in situ
- Mise en place d'un cathéter de fibrinolyse intra-artérielle
- Filtre cave
- Mise en place d'un filtre cave (Denali)
- Retrait d'un filtre cave (Denali)
- Imagerie de la femme
- Embolisation de la veine utérine droite
- Embolisation des artères utérines (programmée)
- Injections intralésionnelles
- Injection intralésionnelle de T3P 1001
- Malformations vasculaires
- Embolisation d'un hémangiome intramusculaire (microsphères)
- Embolisation de MAV (éthanol)
- Sclérothérapie d'une malformation vasculaire (Bléomycine)
- Sclérothérapie d'une malformation vasculaire (Aetoxysklerol)
- Sclérothérapie d'une malformation vasculaire
- Sclérothérapie d'une malformation veineuse-like de XXX
- MSK
- Cryo-ablation d'un névrome de Morton
- Cryo-ablation d'un lésion des parties molles
- Embolisation d'une tumeur osseuse
- Embolisation des artères géniculées
- Infiltration d'un kyste arhtrosynovial sous échographie
- Injection percutanée de corticoïdes dans un kyste de XXX
- Radiographies du bassin et de la hanche (pédiatrie)
- Vertébroplastie
- Nutrition
- Changement de gastrostomie
- Changement de sonde de jéjunostomie
- Gastropexie et mise en place de gastrostomie (GPR)
- Oncologie - Conditionnement avant résection hépatique
- Embolisation portale et sus-hépatique
- Oncologie - PAC hépatique intra-artériel
- Contrôle d'un PAC intra-artériel hépatique
- Mise en place de PAC artériel
- Mise en place itérative d'un cathéter intra-artériel pour chimiothérapie hépatique
- Retrait d'un cathéter itératif intra-artériel pour chimiothérapie hépatique
- Oncologie - Thermo-ablations
- Cryo-ablation d'une lésion pelvienne
- Cryo-ablation d'une lésion rénale
- Cryo-ablation hépatique
- Cryo-ablation pulmonaire
- Cyro-ablation surrénalienne
- Thermo-ablation hépatique par micro-ondes
- Thermo-ablation hépatique par RF
- Thermo-ablation hépatique peropératoire par micro-ondes
- Thermoablation pulmonaire par micro-ondes
- Oncologie-Angiographies
- Scanner au Lipiodol (Lipiodol-CT)
- Chimio-embolisation hépatique (cTACE)
- Chimio-embolisation hépatique (balloon-cTACE)
- SIRT - Injection de SIR-Spheres
- SIRT - Injection de TheraSphere
- SIRT - Injection test de MAA marqué au 99mTc
- Pédiatrie
- Désinvagination
- Désinvagination
- Picc Line
- Mise en place de PICC
- Repérage avant SBRT
- Repérage de lésion
- Mise en place de fils d'Ariane
- Sclérothérapies
- Sclérothérapie d'un sérome
- Sclérothérapie d'une collection [XXXX] (doxycycline)
- Thyroïde - Consultations
- Echographie et consultation post-interventionnelle (parathyroïde ; 6 mois)
- Thyroïde - Interventions
- Alcoolisation d'un kyste de la thyroïde
- Biopsie de la thyroïde
- Cytoponction de la thyroïde
- Thermo-ablation par micro-ondes de la thyroïde
- Thermo-ablation par RF d'un adénome parathyroïdien
- Thermo-ablation par RF d'une récidive ganglionnaire cervicale
- Thermo-ablation par RF de la thyroïde (nodule froid)
- Thermo-ablation par RF de la thyroïde (nodule chaud)
- Traitement de l'embolie pulmonaire
- Mise en place de cathéter EKOS pour fibrinolyse in situ
- Thrombo-aspiration artérielle pulmonaire pour embolie pulmonaire
- Traitement de l'hypertension portale
- Mesure des pressions hépatiques par voie transjugulaire
- Traitement de l'hypertension portale
- Angioplastie et stenting de la veine porte
- BRTO
- Contrôle de TIPS
- Embolisation d'un saignement para-stomial
- TIPS
- Traitement des endofuites
- Embolisation percutanée d'une endofuite de type II
- Traitement des malformations vasculaires
- Urologie
- Dénervation rénale intra-artérielle par RFA
- Embolisation d'un angiomyolipome
- Embolisation d'un priapisme à haut débit
- Embolisation d'une varicocèle gauche
- Embolisation des artères prostatiques
- Néphrostomie percutanée (échographie/scopie)
- Vasculaire artériel ilio-poplité
- Angiographies diagnostiques du membre inférieur
- Angioplastie et stenting de l'axe artériel fémoral
- Vasculaire thoracique
- Angioplastie des artères pulmonaires
- Cathétérisme cardiaque droit
- Embolisation d'une MAV pulmonaire
- Stenting couvert d'une artère pulmonaire
- Stenting de l'artère pulmonaire droite
- Embolisation des artères bronchiques
- Consultation pré-interventionnelle
- Consultation de suivi à 3 mois
- Embolisation des artères de la prostate
- Consultation après embolisation de la prostate (3 mois)
- Consultation avant embolisation de la prostate
- Filtre cave
- Consultation pré-interventionnelle
- Gynécologie
- Consultation pré-interventionnelle
- Interventions vasculaires
- Consultation avant traitement d'une endofuite (EVAR)
- Consultation pré-interventionnelle (dénervation des artères rénales)
- Consultation pré-interventionnelle (embolisation d'AML)
- Consultation pré-interventionnelle (traitement d'anévrisme viscéral)
- Malformations vasculaires
- Consultation pré-interventionnelle (sclérothérapie percutanée)
- Oncologie interventionnelle
- Pré-interventionnelle oncologique
- Consultation avant biopsie pulmonaire
- Consultation avant cryo-ablation d'une lésion costale
- Consultation avant thermo-ablation hépatique percutanée
- Traitements minimalement invasifs de la thyroïde
- Echographie et consultation de suivi à 3 mois (nodule chaud)
- Echographie et consultation de suivi à 3 mois (nodule froid)
- Echographie et consultation de suivi à 3 mois (nodule kystique ; alcoolisation)
- Echographie et consultation de suivi à 3 mois (adénome parathyroïdien)
- Echographie et consultation pré-interventionnelle (nodule froid)
- Echographie et consultation pré-interventionnelle (nodule chaud)
- Echographie et consultation pré-interventionnelle avant alcoolisation (nodule kystique)
- Echographie et consultation pré-interventionnelle (cancer)
- Echographie et consultation pré-interventionnelle (adénome parathyroïdien)
- Echographie et consultation pré-interventionnelle (goître)
- Vasculaire (non oncologique)
- Consultation après embolisation d'une varicocèle (3 mois)
- Consultation de suivi (embolisation d'hémorroïdes - emborrhoid)
- Consultation de suivi (embolisation des artères géniculées (gonarthrose))
- Consultation de suivi à 3 mois (stenting de l'artère rénale)
- Consultation pré-interventionnelle (retrait de filtre cave)
- Consultation pré-interventionnelle (syndrome de congestion pelvienne)
- Consultation pré-interventionnelle (embolisation des artères géniculées (prothèse))
- Consultation pré-interventionnelle (stenting d'artère rénale)
- Consultation pré-interventionnelle (embolisation des artères géniculées (gonarthrose))
- Consultation pré-interventionnelle (embolisation de MAV pulmonaire - Rendu-Olser)
- Consultation pré-interventionnelle (embolisation de MAV pulmonaire sporadique)
- Consultation pré-interventionnelle (embolisation d'AML)
- Consultation pré-interventionnelle (angioplastie pulmonaire - CTEPH)
- Consultation pré-interventionnelle (embolisation d'hémorroïdes - emborrhoid)
Scanner [XXX] (recherche de saignement musculaire)
Scanner [XXX]
Indication :
Recherche de saignement actif.
Technique :
Acquisition sans puis après injection de produit de contraste au temps artériel, portal puis tardif.
Résultat :
Absence de comparatif disponible.
Absence d'hématome, notamment intramusculaire.
Absence de saignement actif.
Fascia musculaires intègres.
Par ailleurs :
[XXX]
Conclusion :
Absence d'hématome ou de saignement actif.
Copier directement le CR dans le presse-papier :
Articles associés
Articles liés à ce compte rendu. Utilisez la recherche pour parcourir tous les articles disponibles.
(aucun vote)
